Z4极光就好比是微投界的SOHO——“商住两用”。既能实现私下里的娱乐功能,在正式场合使用也不失大度。
12.12,星期六。双十二恰逢周末,剁手党的节日又来了!作为科技界的时尚潮人,购物车里没有几件足够闪亮的年度新品怎么能显示自己高大上的品(bi)味(ge)呢?从销量看,智能微投就是这样一款又装X又实用、备受年轻人喜爱的科技类“爆款”。
极米撬动智能微投市场 极光来袭继续升级
《中国家用智能微投市场季度监测报告2015年第三季度》数据显示,第三季度全球家用智能微投市场总出货量为23.07万台,中国家用智能微投市场总出货量为15.30万台。双十一当天,微投品牌之一极米全网销售额突破7000万,同比增加350%。
今年前三季度极米无屏电视Z4X、Z4air、芒果小觅分别出货4.2万、5.9万、8.2万台。可见,年纪轻轻的极米已经成为此类“爆款”中的佼佼者。早在四个月之前,电科技就对极米Z4X和Z4air进行过评测,详情请参考《极米Z4X评测:能打造大屏家庭娱乐中心的轻量级“黑胶唱机”》和《极米Z4 Air智能微投评测:能带着走的分享利器》。
最近极米的产品线又完成了一次拓展。在继商务、文艺、小清新路线之后,新产品又会带来什么样的风格呢?还是先看看气质吧。



哟,看起来不错哦。不过现在已经是一个眼见不能为实的年代了。电科技有幸拿到了这款神秘产品,究竟“是骡子是马”只有评测见分晓咯。
外观:低调奢华土豪金 尽显职场气质

由于是工程机,电科技拿到的产品还是用了Z4X的包装。由此看来,Z4极光的造型与Z4X应该有异曲同工之妙。从上面中的产品图中我们可以看到,极光的正式包装还是延续了极米一贯的简约风格,包装盒精致可靠。

惊喜从打开盒盖的那一刻就开始了。可以看到,Z4X黑白分明的唱片机造型中的白色部分被低调奢华的土豪金色所代替。主色调与Z4air十分相似,与Z4X相比,画风一下子就从文艺复古跳到了商务科技。

机身主体为金属材质,极具质感。“黑胶唱片”上部的发光标志也是亮闪闪的金属设计,细节之处诚意尽显。

接口设计与Z4X无差,简洁规律、一应俱全。



摄像头与音响的配置与Z4X保持一致,相信Z4极光的视听效果也会和Z4X一样完美。值得注意的是,极光的全金属设计不仅体现在机身主体和发光标志上,遥控器也完成了金属大变身。

遥控器的按键进行了精简,排列更为简洁,支持蓝牙、语音、体感、飞鼠模式。不管是从材质还是布局上,都透露出一股大气的商务范儿。据称内置锂电池充电一次,最长待机可达200天。

配件方面,Z4X升级后增加了2副标配的3D眼镜。由于此次电科技拿到的只是工程样机,因此无法在此进行展示。当然只有硬件还不够,Z4极光还自带了2D转3D功能,可以将任何普通2D片源转为3D效果。再也不用被3D片源问题所困扰了,有了Z4极光,无论是电影、电视剧还是球赛、演唱会、新闻现场,都可以身临其境。
内涵:定制商务UI 玩转办公场合大屛需求
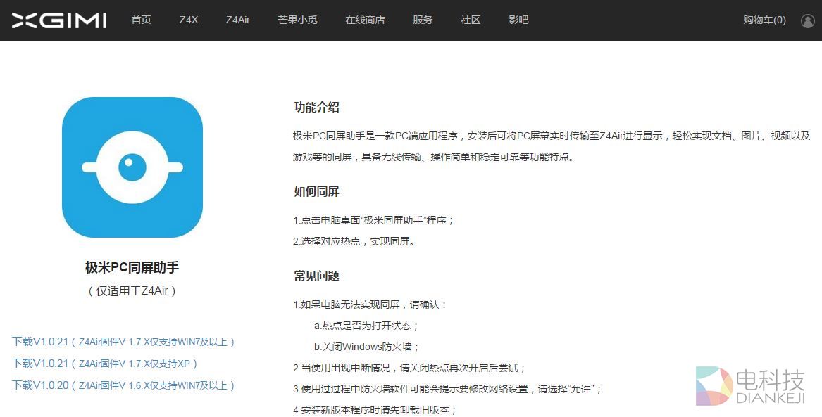
此前曾有内部人士透露,极米将推出投影仪与电脑无线同屏显示的功能。这也是Z4极光的一大功能亮点。用户只要在电脑上安装相应的极米同屏助手就可以轻松实现投影和电脑屏幕的同步显示。从此,妈妈再也不用担心我演示找不到连接线了。

除了省去连接线的麻烦,极米此次还给经常出差的商务人士专门打造了商务UI界面,风格简约。影音模式和办公模式之间可以自由切换。内部预置大屏版WPS, 从办公模式主界面即可方便快速打开word、excel、ppt等常用文档,可谓办公分享利器。

还记得电科技在Z4X评测中做过的畸变测试吗?不知道升级后的版本在这一方面有没有改进呢?
还是原来的角度:

之前的画面效果是这样的:

现在是这样的:

很明显,畸变程度减小了很多。据电科技了解,Z4极光增加了左右梯形校正功能。即使没有正对墙面,也可以调节出方正的画面。这一功能通常只出现在上万元的高端投影机上,3000多元的极光能附带之实属不易。
另外,Z4极光还新增了贴心的HDMI预览小窗口功能,当机器通过HDMI外接信号源时,会有小窗口同步信号源内容,方便用户判断连接是否成功。

在内容方面,极米依然保持着综艺、视频、音乐等各方面的优势,引进了芒果TV、百度音乐等优质资源。
若将Z4air定位于商务便携,Z4X定位于家庭娱乐,那么Z4极光就好比是微投界的SOHO——“商住两用”。既能实现私下里的娱乐功能,在正式场合使用也不失大度。
如果你是差旅频繁的商务达人,也是喜欢聚会的住家小能手,等到Z4极光发布之时,将其添加进你的购物车也许是个不错的选择。因为,这个多面手跟你很配哦。
评论区(0)