"咱们会被分配到诸如他趣、觅伊等多个网络交友平台上,专门负责与这些平台上的男性建立联系,再通过聊天获取收益,聊天话题就围绕男女两性、恋爱和婚恋"。真实社交,搭
“咱们会被分配到诸如他趣、觅伊等多个网络交友平台上,专门负责与这些平台上的男性建立联系,再通过聊天获取收益,聊天话题就围绕男女两性、恋爱和婚恋”。
真实社交,搭讪秒回——这是男女互助脱单平台“他趣”官网首页的Slogan。近日“他趣”公开宣布,用户总数已经突破2亿。
然而,新浪科技调查发现,男性用户在他趣平台上聊的“小姐姐”,实际上可能是“抠脚大叔或已婚妇女”!
在一家名为“校园邦”的兼职机构中,“聊天回复员”是一个庞大的组织群体,且人数高达上万人。这些“聊天回复员”的身份或男或女,年龄层次不齐,通过简单的“培训教程”和“撩人秘籍”后上岗——他趣平台的男性,就是这些“回复员”的主要聊天对象,而索要礼物,成为了“回复员”的终极目标。
新浪科技在应聘“聊天回复员”后,揭开了这份特殊职业的面纱。
(他趣官网首页)
上万人培训“撩人秘籍”
包括他趣在内,很多聊天交友App的商业模式并不复杂:先是诱导男性用户送女性礼物,再是女性与平台瓜分收益。因此,女性往往是平台方需要拉拢的对象,而男性则是“被消费”和“收割”的对象。
有需求就有利益。新浪科技应聘了一个名为“校园邦”的兼职机构,并加入到内部交流群中。
据一名内部人员透露,目前,该机构应聘“聊天回复员”这一岗位的人员至少已有数万,其中仅接待群便有二十多个,已入职的核心交流群也超过15个,且每个群内人数都在千人左右。
“我们会被分配到诸如他趣、觅伊等多个网络交友平台上,专门负责与这些平台上的男性建立联系,再通过聊天获取收益,聊天话题多围绕男女两性、恋爱以及婚恋等展开”。

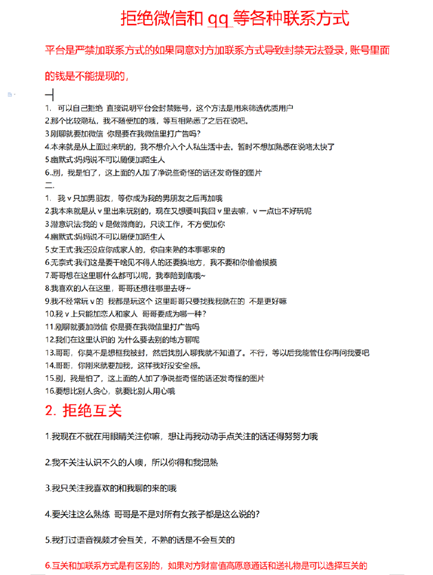
值得注意的是,“聊天回复员”有三条禁忌:
1、想尽办法,向男性索要礼物;
2、拒绝使用其他沟通平台;
3、对于见面的请求一定要婉拒;
………
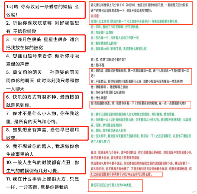
对于不会聊天的人,机构还提供了一对一导师制度的指导,此外还会有专门的“聊天优秀人士”传授“秘籍”。内容涉及诸如“撩人常用语”、如何夸奖对方并索要礼物、如何探听男士工资并将男性分类等等。

招聘方为聊天员准备的“撩人语录”和洞察男性方法论
在新浪科技获取的一份内部流通“撩人语录”中,几乎句句都是肉麻的“土味情话”,例如:
1、“听说你喜欢草莓,刚好我嘴里有,不信你尝尝”;
2、“我在什么事情上都很大方,只有一样十分吝啬,就是你是我的”;
…………
此外,除聊天之外,机构还会教导大家如何经营自己的人设,通过发图文动态等打造自己婚姻不幸、恋爱关系不稳定、男朋友与自己没有身体接触以及渴望被异性搭讪等信号。
以此来诱惑男性用户“上钩”。
招聘方为聊天员准备的“诱惑性”人设动态内容
“那些傻乎乎的男人们”
有意思的是,在内部沟通群众,聊天收益被“回复员”们看作是战利品,经常在群内与大家分享。
“我遇见一个傻乎乎的!”
“给钱就是大哥”
“姐妹们,我一个已婚妇女都被(男性用户)勾引了”
…………
聊天回复员日常交流记录
据他趣平台的一名用户向新浪科技透露,他已在该平台上花了数千元,“但连一个女生的微信号都没要到,觉得自己很亏啊。”
他直言,起初平台每天都会给他推荐不同的女用户,这让他很难专心地只对一个女生好,前期他跟多个女性聊天花费了不少,后来自己学聪明了只跟自己喜欢的女性聊,但聊了许久后才察觉对方根本不想交往。他表示,一些男性在他趣上花费多达万元甚至数万元,但他们并不知道真相。
他趣用户提供的消费记录
据新浪科技查询,校园邦兼职机构是一家校园分类信息平台,但目前官网不能打开,天眼查显示其注册资本仅为1万元。
但就是这家1万元的神秘公司,目前招聘的兼职网络聊天用户数至少已超过万人。
在与他趣、觅伊等平台的关联关系上,目前并没有明确的线索显示两者存在直接捆绑关系。但可以确认的是两点:
第一,校园邦兼职机构的很多“聊天回复员”,负责承接他趣等平台的聊天服务。
第二,通过校园邦邀请并以兼职入驻平台的用户,会获得上述平台的流量扶持和较高比例的聊天佣金。
律师:典型诈骗,或涉及刑事犯罪
北京大成律师事务所资深刑事律师熊晓芹告诉新浪科技,“这已经是典型的诈骗了,相关组织和个人的行为已经触及刑法,并且已经构成了犯罪。”在她看来,正常的网络交友并不需要那种言语中尽是挑逗与情爱之词的培训,而且在追责与定罪方面,还可以根据男性用户的消费刷单总金额对相关机构进行定罪。
“可以确定的是,招聘与培训方在其中需要负起关键责任。哪些网络交友平台可能构成诈骗罪的共犯,也可能单独构成提供刑法修正案九的帮助信息网络犯罪活动罪。”
在熊晓芹看来,这与此前出现的酒托饭托等行为类似,都是有组织的非真实恋爱性质诈骗,花样层出不穷,但万变不离其宗。虽然过失不构成诈骗罪,但受害人也可以申请民事赔偿连带责任。
评论区(0)