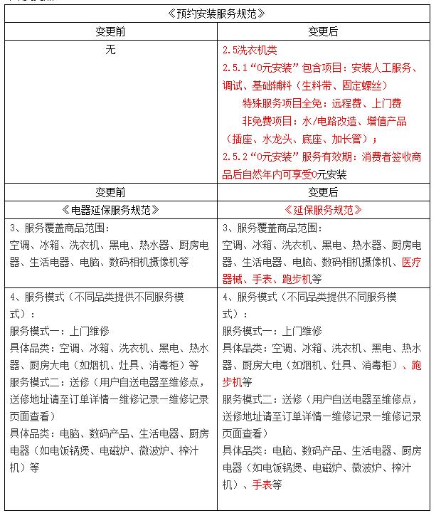
为了给消费者提供更加全面的服务,天猫更新《电器延保服务规范》及《预约安装服务规范》,拓展相关服务类目。据悉,变更后的规则将于2018年12月31日正式生效。 在《预约安装服务
为了给消费者提供更加全面的服务,天猫更新《电器延保服务规范》及《预约安装服务规范》,拓展相关服务类目。据悉,变更后的规则将于2018年12月31日正式生效。 在《预约安装服务规范》中,对“洗衣机”类商品新增“0元安装”服务标准,包含安装人工服务、调试、基础辅料(生料带、固定螺丝)等项目。

其中,远程费、上门费全免费;水/电路改造、增值产品(插座、水龙头、底座、加长管)不予免费。此外,“0元安装”服务有效期为消费者签收商品后的自然年内。
另外,《电器延保服务规范》变更为《延保服务规范》,服务覆盖商品范围新增医疗器械、手表、跑步机等品类。在服务模式中,“上门维修”服务新增“跑步机”品类;在送修模式中,新增“手表”品类。
声明:本站原创文章文字版权归电科技所有,转载务必注明作者和出处;本站转载文章仅仅代表原作者观点,不代表电科技立场,图文版权归原作者所有。如有侵权,请联系我们删除。
分享到:
评论区(0)