7月5日电 美的集团5日早间公告称,因工作疏忽,4日晚间公布的回购股份公告有误,将原公告中的“预计回购股份数量上限为8000万股”更改为“预计回购股份数量不低于8000万股”。
7月5日电 美的集团5日早间公告称,因工作疏忽,4日晚间公布的回购股份公告有误,将原公告中的“预计回购股份数量上限为8000万股”更改为“预计回购股份数量不低于8000万股”。

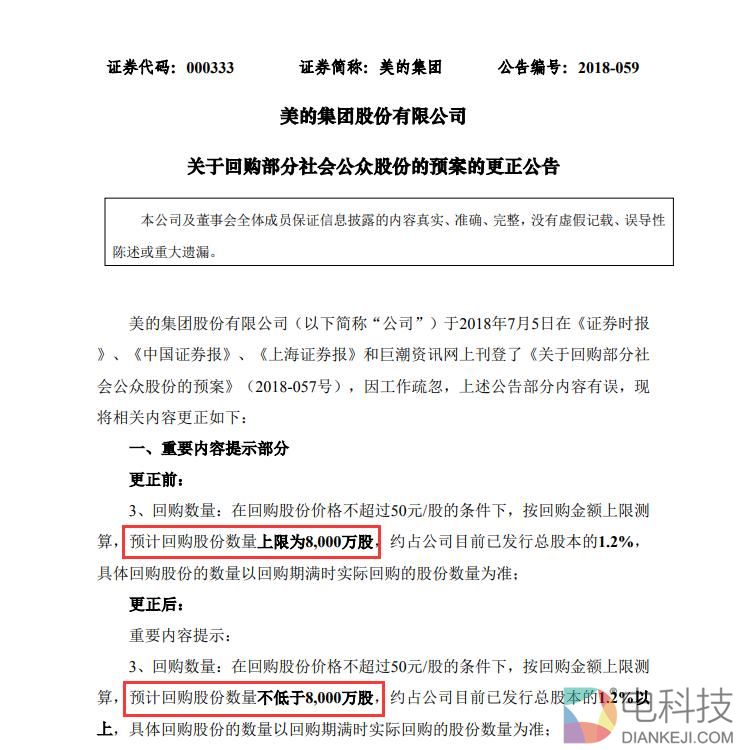
美的7月4日晚间的公告称,在回购股份价格不超过50元/股的条件下,按回购金额上限测算,预计回购股份数量上限为8000万股,约占公司目前已发行总股本的1.2%,具体回购股份的数量以回购期满时实际回购的股份数量为准。
随后有媒体质疑美的公告存在逻辑错误,按照最高价格回购,可以回购8000万股,如果按照低于50元/股的价格回购,则可以回购超过8000万股,所以按照回购金额上限测算,预计回购股份的数量下限应该是8000万股,而不是上限是8000万股。
果然,7月5日一大早,美的就对公告内容进行了修改。更正后的公告显示,回购股份的种类为本公司发行的A股股票,在回购资金总额不超过40亿元、回购股份价格不超过50元/股的条件下,按回购金额上限测算,预计可回购不低于8000万股,占公司总股本约1.2%以上,具体回购股份的数量以回购期满时实际回购的股份数量为准。
截至7月4日收盘,美的股价为45.11元,以此价格计算,美的回购股份的成本最少为36亿元。2017年美的实现收入2419.19亿元,增长51.35%,实现归母净利润172.84亿元,增长17.71%。这也就意味着,按7月4日收盘价计算,美的回购成本最少占去年净利的20.82%。
美的公告表示,假设此次回购资金40亿元全部使用完毕,按2017年12月31日审计的财务数据测算,回购资金约占公司总资产的1.61%、约占公司净资产的5.43%。
评论区(0)