讲个真事:月初iPhoneX发布的当天,恰好赶上小编出差,起飞前,空姐看着一位女士提示:飞机就要起飞了,请关闭电子设备。那位女士拿着新买的iPhone X,无奈地说了一句:我不会关机,你帮我关
讲个真事:月初iPhoneX发布的当天,恰好赶上小编出差,起飞前,空姐看着一位女士提示:飞机就要起飞了,请关闭电子设备。那位女士拿着新买的iPhone X,无奈地说了一句:我不会关机,你帮我关一下吧。空姐接过来手机,摆弄了半天,最后无奈地说了一句:“我也不会,要不开飞行模式吧。。。”

这两天,随着身边朋友的iPhoneX逐渐到货,不断有人问我:唉,这手机怎么关机?怎么重启?怎么关后台?以前能指纹支付,现在没了指纹怎么支付?的确,取消Home键改用Face ID的iPhoneX在交互操作上有了较大的变化。甚至出现了一些iPhone老用户换了新手机却完全不会操作的情况,场面一度尴尬……
为此,小编为大家总结了目前iPhoneX各种手势操作,是时候展现真正的技术了。(如果文章都懒得看,请直接一拉到底)
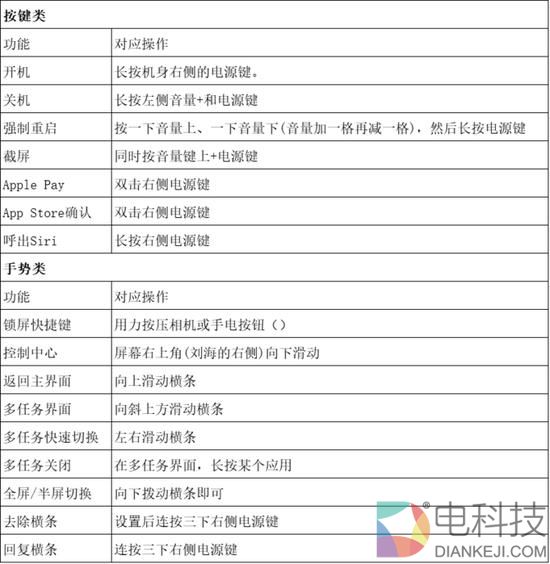
开机:长按机身右侧的电源键。
关机(SOS):与之前长按电源键关机不同,iPhoneX需要同时长按左侧音量+和电源键。
强制重启:在之前的iPhone上,强制重启是长按音量减+电源键;到了iPhoneX上,操作变得复杂,需要按一下音量上、按一下音量下(音量加一格再减一格),然后长按电源键松手不放,直到重启。
想想绝大部分安卓手机只要长按电源键就可以解决所有问题,就问一句:把号称最易用的iOS改成这样,良心不会痛吗?
截屏:同时按音量键上+电源键 ;
Apple Pay或App Store购买确认:双击右侧电源键;
呼出Siri:长按右侧电源键。
锁屏快捷键:看到屏幕下方左右两个小按钮(手电和相机)了吗,是不是忍不住想去滑,Too Young了吧。在iPhoneX中,这两个按钮直接使劲按一下就启动,配合3D Touch,手感不错。
控制中心:在iPhone 8中,控制中心和之前一样,从屏幕底部向上滑动即可;在iPhoneX上,变成了从屏幕右上角(刘海的右侧)向下滑动呼出。
返回主界面:一直以来,iPhone的Home键最重要的功能之一就是返回主界面(反正iOS的多任务界面也没人在意)。而当Home键取消以后,在任何应用界面,机身底部都有一个“小横条”,在任何应用界面向上滑动即可返回主界面。
多任务界面:向斜上方滑动横条至手机振动;
多任务快速切换:左右滑动横条。
全屏/半屏切换:打开通用→辅助功能→开启便捷访问,然后在任意界面向下拨动横条即可(成功率不是很高,比较鸡肋)。
当然,如果你在玩游戏或者有强迫症,真的很讨厌这个横条,小编再告诉你一个去掉横条方法:
打开设置→通用→辅助功能→引导式访问(最下面倒数第二个选项),然后进入你想隐藏横条的应用,连按三下电源键,右上角点开始。怎么样,横条是不是消失了?不过此时屏幕也只能显示在这个应用,无法退出或切换应用。想退出时,只要再次按三下电源键,左上角选择结束,一切又恢复正常。
总结:自2007年第一代iPhone发布至今十年,小圆圈Home键已经成为iPhone最经典的标志性设计,并且承载了许多交互操作。为了全面屏砍掉Home键,可以称得上是iPhone历史上最大的一次改革。
不过请神容易送神难,从目前的体验来看,苹果通过实体组合按键+虚拟条手势操作,基本完美代替了Home键。虽然在初期上手时可能会感到有些复杂,但用适应后依旧会比较顺手。毕竟以砍掉Home键得来的是一款更具未来感的产品,并非难以接受。引用汽车达人@于欣烈的一句话作为我们今天文章的结束:记得经常升级自己,别老留在旧模式下。

评论区(0)