北京时间2月26日晚间,小米集团发布全员邮件,公布了小米集团最新的组织架构调整。此次小米集团组织架构调整主要涉及几方面,包括任命崔宝秋为集团副总裁,集团技术委员会主席,向CEO
北京时间2月26日晚间,小米集团发布全员邮件,公布了小米集团最新的组织架构调整。此次小米集团组织架构调整主要涉及几方面,包括任命崔宝秋为集团副总裁,集团技术委员会主席,向CEO汇报。在此次小米集团组织架构调整后的第一时间,极客公园就此次架构调整与人员任命采访了小米。小米方面表示这次的调整是既定梳理的延续,是小米从战略高度、组织保障两方面去强化技术引领,同时把 AI、大数据、云服务业务以及互联网业务进行进一步梳理。
以下为极客公园专访小米联合创始人、高级副总裁、小米组织部部长刘德内容:
张鹏:去年IPO之后,小米就开始了一系列的架构调整,涉及了质量、手机业务、互联网业务等各个领域,这些调整有一致的逻辑吗?
刘德:这些调整出自一整套策略规划。先是组织部、参谋部的成立,强化了小米的总部职能,增强小米「大脑」。同时,我们也一直在强调提拔年轻干部,强调公司对品质、技术创新的重点投入,并且把业务结构梳理得更清晰、更合理,让管理架构更强健、管理颗粒更细致。
这次的调整是既定梳理的延续。我们从战略高度、组织保障两方面去强化技术引领,同时把 AI、大数据、云服务业务以及互联网业务进行进一步梳理。
今天小米已经 2 万多人,如果我们的组织建设不能跟上,以后无法应付管理 10 万人规模的公司团队。我们必须未雨绸缪提前行动起来。
张鹏:这次调整中,最惹眼的是关于小米的技术委员会,以及又一个集团高管的任命。能介绍下这个技术委员会的由来吗?
刘德:技术委员会是原本就存在的,以前大概算是个「准民间组织」,是一些相关联的业务和工程师团队组成的,还发展了一些专业方向的委员会:包括大数据委员会、隐私委员会等等。这些委员会在公司内部实际发挥了非常大的作用,举个例子,隐私委员会。小米从一开始就极度重视用户隐私,所以 7 年多以来,小米所有产品和技术机构发布、更新前,都要经过隐私委员会审核通过,否则根本不让上线。这个否决权只在隐私委员会的工程师成员们手里,其他人根本绕不过,就算是雷总也不行。
而崔宝秋也一直在牵头这些技术委员会相关的沟通协同,一直是集团技术特别是基础技术研发的带头人。小米 IPO 之后总共有三次新的集团高管任命,第一次是集团质量委员会主席、集团副总裁颜克胜,第二次是从外部引入的集团副总裁、Redmi 品牌总经理卢伟冰,第三次就是集团技术委员会主席、集团副总裁崔宝秋。
小米一直坚持较为扁平和去 title 的管理风格,所以集团副总裁及以上高管人数一直都特别少,至今只有 16 人,这个数量要远远少于同规模公司普遍数量。如果新增一位高管,那肯定是配合重大战略动作。
张鹏:所以说,这次任命算是对技术委员会的升格?它以后的主要职责是什么?跟其他巨头公司相关组织有什么不一样吗?
刘德:既是升格,也是更具体系化,更有组织保障。小米从基因里就一直特别重视工程师文化,而且业内几乎没有一个公司像小米这样覆盖的技术范畴如此复杂宽广,涉及硬件、软件、AI、物联网、互联网服务、电商服务等,就更加需要一个强有力的组织来统筹维护技术方向的预判、融合,并推动快速发展创新。
集团技术委员会的主要职责概括起来讲就是两方面,一是从战略高度加强全集团的技术引导、推动强化前沿技术预研和各领域的技术融合;另一方面就是加码对工程师的重视、关怀,强化技术人才的培养和激励。
总结起来说,集团技术委员会就是要做好集团技术参谋,当好小米工程师「娘家」。
张鹏:我看最近几次调整中互联网相关业务的权重很大。
刘德:互联网业务是小米商业模式中的重要一环,也是实现变现的关键环节。相比硬件业务,我们的互联网业务变现起步尝试要晚不少。前面两三年还在尝试摸索阶段,现在是强化这块业务的时候了,重点是要做好用户体验的前提下,开发出足够好的商业产品,做高效率的商业变现。另一方面就是去年我们刚刚开始做海外互联网和 IoT 设备端的变现尝试,起步很好势头不错,去年 Q3 财报里也披露了这块业务刚开始做很快就占到互联网收入约 10% 了。
所以,这次调整中新设了互联网商业部和互联网五部。当然,互联网五部也担负着配合国际化业务,做好互联网服务本地化服务、提升基础应用体验的责任。
张鹏:我看到这次调整中,新增了一系列部门向CEO汇报,雷总的负担是否会增加?原先雷总说要强化总部职能,是为了分解他的负担。
刘德:这个可以理解为向集团总部汇报,组织部和参谋部会协助雷总进行管理,帮他分担管理工作。在集团总部对业务管理颗粒更细的同时,让雷总的精力更聚焦在战略方向和核心事项上。
张鹏:组织部和参谋部现在大致运转情况怎么样?现在这两个团队有多大规模?
刘德:组织部和参谋部成立之后就开始快速运转,也有了一些初步进展,一段时间内正在逐步显现。参谋部、组织部很长阶段都会保持精干的小组织形态。这两个组织存在的意义不是在现有公司业务组织上屋上架梁,而是协助好雷总确定公司在业务发展和管理两方面的核心策略的制定,跟业务部门一起梳理策略的确认和执行。
对于这两个部门而言,帮助公司一直走对路并且走得快、走得稳才是最终目标。只要公司运转良好,组织部、参谋部越没有存在感才越对。
张鹏:我看小米近来的调整中一直在强调年轻干部的培养?
刘德:是的。目前我们提拔的干部大多在 30 多岁。下一步,我们在努力尽早发现有潜力的年轻人,把他们放进小米各项工作的大熔炉。争取在 30 岁左右就能形成全面的能力并能够走上战场一线可以独当一面。他们代表着小米的未来。
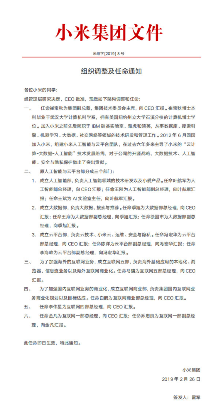
以下为小米公布的最新一次组织架构调整文件:

评论区(0)