战争,战争从未停止。这一箴言在商界中也同样奏效。时值千禧年,人们正沉浸在新纪元的喜悦之中,有这么一桩谈判突兀地撞进了大众的视野中。6C宣布与中国DVD企业进行专利许可收费
战争,战争从未停止。这一箴言在商界中也同样奏效。
时值千禧年,人们正沉浸在新纪元的喜悦之中,有这么一桩谈判突兀地撞进了大众的视野中。
6C宣布与中国DVD企业进行专利许可收费谈判。何许人也?6C为日立、松下、JVC、三菱、东芝、时代华纳组成的DVD许可联合体,可以看作为DVD技术厂商所组成的专利池。
彼时DVD在国内应用占据主流,专利授权本无可厚非,但围绕授权标准以及授权范围这两点双方存在巨大的差异,这也导致了后续谈判崩盘,激化成为诉讼案的源头。2002年,6C规定的出口每台DVD专利费用为4美元,随后又规定内销DVD每台为12美元,高达16美元的专利费用极大地压缩了厂商的利润空间。再加上DVD技术日渐成熟,价格下跌,面对一成不变的高昂授权价格,DVD厂商纷纷走向了破产。
一如动物园大象的颈圈,小时候尚可,但一旦成熟长大,便是切骨之痛。看到DVD授权的利润,各类电子产品的专利费用纷争随之而来。面对专利缺失,埋头代工的国内企业头一次面临了窘况。
“中国制造业的蒙羞”,当时媒体如此评价。时至今日,专利纷争依然在国内乃至全球不断上演,而这一次大棒的施压则是放在了可见的视频解编码领域。
被敲“专利闷棍”的苹果
时间回退到2016年,那一年苹果推出了iPhone7系列以及小屏iPhone SE,再过两年,苹果市值就将攀登万亿大关,成为全球排名第16位经济体。
但在此之前,苹果遇到了一点麻烦。
同年12月,诺基亚在全球范围内起诉苹果,认为苹果侵犯了它的多项专利,而其中的H.264视频编码技术则成为了重中之中。
作为压缩视频容量体积的重要手段,H.264在上下游产业链的推动下已经成为了市场主流。在标准必要专利的定性下,苹果完全绕不开这项专利,人怎么能离开了空气生存下去呢?
为此苹果抢先一步发起了反垄断诉讼,表示诺基亚授权的专利行使企业给出的要价违背了标准化组织的FRAND原则(公平、合理、无歧视),抬高费用不利于手机企业发展。
不过彼时的诺基亚不再是手机领域的霸主,更多的业务营收来自于专利费用。在交叉专利许可不对等的情况下,苹果必然是处于劣势的一方,毕竟苹果此刻还需要以移动终端为核心带动整体业绩表现。
很快苹果与诺基亚达成了和解,以赔偿20亿美元的代价结束了这场官司。面对强硬的专利大棒,即便是苹果也无可奈何。
时间的车轮继续向前,超高清视频时代来临,更为高效的HEVC解编码标准代替H.264走入了人们眼前,与此同时也带来了更多的专利纷争。
“不是我们要得太少,而是他们要得太多了”
云端转码服务商Encoding.com去年发布了一组全球视频格式份额的数据,其中H.264/AVC占比达到了81%,处于绝对领先地位,原本应该接棒的H.265/HEVC比例却只有9%,谷歌VP9以6%的份额紧随其后。

H.264于2003年发布,至此成为主流,而后续的H.265也早已于2012年发布了第一草案,次年正式由ITU批准。新标准发布已有5年,结果市场占有率远逊于上一代,这早已不是青黄不接的问题,而是“无限夕阳好”。
夕阳真这么好吗?对比H.264,H.265虽然编码架构相似,但后者的压缩率要更高,同样画面质量的视频压缩过后的大小仅为前者的一半。再加上更低的传输码率、画质细节还原等优势表现,在实际应用角度,H.265都要完虐H.264。
这么“香”的东西大家怎么都不愿意用呢?背后只有一个原因,贵。
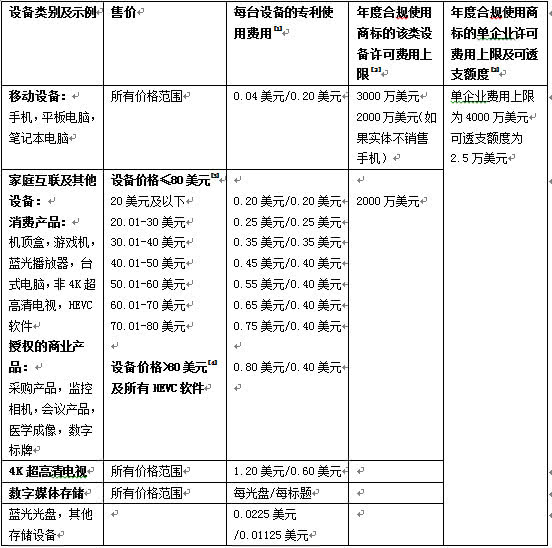
在此前的H.264时代,各家厂商缴纳费用只需要面向MPEG LA专利池就行,收费标准统一并且价格都能够接受。作为老牌专利联盟,MPEG LA成立于1996年,成员覆盖了三星、SK电信等众多厂商。但等到H.265时代,MPEG LA提高了专利授权的价格,而另一部分没被掌握的专利的企业另起炉灶,成立了HEVC Advance,要求再次缴费,敛财手段激进。除此之外,市场还有部分零散企业决定单独收取专利费用。
从MPEG LA开始“汉堡一口价”时代,到现在“肉块”“蔬菜”“面饼”全都单独收费,并且还要涨价的时代,只能说厂商苦多重缴费久矣,哪还有精力跳进HEVC的坑,AVC凑活使使得了。


从以上厂商的分布来看,既有MPEG LA、HEVC ADVANCE和VELOS MEDIA三大专利池集群,也有着单独的专利企业,在重重缴费之下,这对于国内形成规模的内容厂商不得说是一笔奢侈的开销。另一方面,在专利诉求中也存在重复专利和非必要专利,仔细去甄别并进行规避对于厂商也是一种另类的负担。


由于入局时间晚,国内厂商在这场专利战中极容易处于劣势地位,从图上可以看出,除了华为等厂商能够在专利上有所实力抗衡,大部分国内企业还是会沦落到任人宰割的境地。
因此拥有一套具备自主知识产权的国内编码标准就显得迫在眉睫。早在2002年,约莫是在DVD专利之战的中期,国内就出台了政策推动,并且在2006年将AVS立为国家标准,其后数年又衍生出了AVS+,并且投入应用。及至2016年,AVS2被立为国家标准,随后在监控视频、视频标准、电视信号传输等场景投入应用。
由于起步较晚,AVS编码体系性能上还是有所不足。根据IEEE出具的一份HEVC/VP9/AVS2编码效率对比报告,其中在随机访问条件下,HEVC性能优于VP9 24.9%,AVS2 6.5%;在延迟条件下,HEVC优于VP9 8.7%,AVS2 14.5%。在某些领域,AVS2对比HEVC已经相差不大,但从总体性能和应用规模来看,AVS2还有很长的路要走。
与HEVC的收费乱局不同,AVS体系由政策主导,这意味着在规范性上会更有保障。在AVS1和AVS+上,官方采取“专利池统一收费”形式,并且价格仅为1元的象征费用。至于AVS2,虽然价格还没有公布,但官方表示仍将会延续AVS1的统一许可模式,并且只对设备象征性收费,不对内容以及互联网软件服务收费,体验更加亲民。
谈及收费,AVS专利制定者之一黄铁军曾就此表示“和国外的专利费比,不是我们要得太少,而是他们要得太多了,已经远远超过他们应该得到的。”作为产业链上的一环,AVS标准更多的是促进产业协同发展,弱化阻碍,而非成为漫天要价,暴利发财的工具。
在国内庞大的市场基数下,AVS体系的应用规模具有极大的潜力。更何况AVS3已经发力,架构性能较AVS2有了较大提升,面向8K+5G未来应用。可以预见,在外部承压和内部成熟的双重环境下,AVS编码体系会获得更多的青睐。
民族的才是世界的
囿于H.265犹如“达摩克利斯之剑”般的复杂授权机制,国内企业自然会逡巡在超高清视频领域,畏手畏脚。为了促进超高清视频产业的发展,此前AVS2已经被立为“国标”,将作为4K电视唯一的信源视频编码格式,并且解码端机顶盒设备也建议采用AVS2格式。
在政策刺激下,AVS2标准将会帮助企业打破外部专利的桎梏,进一步释放即将到来的4K产业红利。4K阶段AVS2是为了对标H.265,在标准制定上落后一截,而现下的AVS3则是首次抢先国外一步,基准档次要更为前沿。反应到产业链上,标准一旦落定,后续配套芯片等硬件厂商就能更快投入研发力量,推动下游终端场景应用落地。近日,华为海思就发布了全球首款基于AVS3的8K/120帧解码芯片,为机顶盒提供更前沿的方案。
有政策导向的AVS编码体系落地会更加便捷,根据有关产业人士表明,AVS3大约会在2022年投入使用,届时配合5G模块以及8K显示会带动超高清产业进一步完善。
国内AVS编码体系崛起已是必然,能够助力企业摆脱专利大棒,但在思考内部消化的时候我们也需要正视AVS的国际化道路。此前AVS2已经被4K TV产业组织UHD Forum纳入到4K技术规范,与HEVC并列,在全球范围进行推广。一方面是商用授权的简洁性,另一方面则是性能高效的提升,在巩固国内市场之际,AVS编码体系“国标”正走向世界。
评论区(0)